Speed of Light with Nanosecond Pulsed 650 nm Diode Laser
M. Gallant May 23, 2008
The speed of light has been measured many different ways using many ingenious methods. The following note describes
a method which is conceptually very easy to understand and fairly easy to implement. The technique is the simple
time-of-flight optical pulse delay method using a fairly short (nanosecond) optical pulse and an oscilloscope with
bandwidth between 50 - 100 MHz.
The Laser
Common low power laser pointers, typically emit at a wavelength of 650 nm and operate from two to four
1.5 V button cells. Many of these lasers can be easily extracted from the pointer assembly and pulse-modulated to
several hundred megahertz. The laser used here was removed from a low power (< 5mW) laser
pointer assembly from a popular retail outlet.
Generation of Short Optical Pulses
The laser is prebiased below threshold, at 5 - 10 mA current (threshold current for the laser used here is 24 mA)
using an inductor as a bias insertion element. A short (< 5 ns)
electrical pulse modulates the laser. Since a very low duty cycle is used for pulsing the laser, fairly high current
pulses are possible without degrading the laser. The actual forward current and voltage achieved during the drive
pulse are dependent on the details of the I-V characteristic of the specific laser used, but are typically
in the range of 50 - 100 mA and 6 - 10 V respectively. The short electrical pulse is generated using a simple avalanche transistor circuit.
Due to the high frequency content of the short pulse, the actual shape of the current pulse driving the laser will depend on
the circuit components (series resistors etc.) and parasitic electrical effects (series inductance of connection wires etc.)
The circuit has been described by Jim Williams in a Linear Technology
Measurement and Control Circuit Collection
and has many other uses.
A suitable choice for the avalanche transistor is the 2N2369 NPN switching transistor, available at low cost from
Electronix Express.
Detecting the Optical Pulse Delay
The optical pulse delay between the signal reflected from a beam-splitter close to the laser and the path-delayed signal (time delay determined
by mirror distances) is measured using a high-speed Si pin detector (ThorLabs PDA 10A 150 MHz BW). In this
setup, a 100 MHz oscilloscope was used to resolve the time delay of the two signals.
Sufficiently high-speed Si pin detectors are readily available from many different suppliers at low cost.

The detector arrangement, with focusing lens.

The overall setup showing mirrors, laser, drive circuit and detection circuit. The pulse delay measured corresponds to the
optical path delay between the two paths:
Laser --> BS -- > Detector
Laser --> M1 --> M2 --> M3 --> M4 --> Detector

Closeup of the avalanche transistor driver circuit, laser diode (at top) with bias (left) and pulse (right)
connections. This setup, used to quickly evaluate different diodes and circuit elements, should be properly
packaged with good rf-design (short leads, good ground connections etc.). However, the requirements for
measuring the speed of light do not require excessive attention to final circuit implementation.

Schematic diagram of avalanche-pulse generation circuit and laser-diode connection. With these typical values,
a pulse width of 500ps - 1ns is achieveable. The pulse width is determined by the collector capacitor C1 and
the total emitter load resistance (typically 10 - 20 ohm). C1 should be kept below 15 pF to achieve short pulses.
The transistor must be one exhibiting avalanche breakdown behaviour such as the 2N2369.
The transistor power supply V1 should be adjusted until avalanching just starts (typically around 50 V for the 2N2369).
(Some basic suggestions on simple power supply possibilities are given below). The pulse repetition rate is determined by
the RC time constant of the collector resistor R1 and C1. R1 generally can be any value from 200 kohm to 1 Mohm.
The four emitter resistors in parallel (R3-R6)
reduce parasitic inductance. R7 should be adjusted to limit the current provided to the laser during the pulse.
All components C1, C2, R2-R7 should be soldered as close together as possible with a good ground plane connection.
Since there is considerable variation in commercial laser-pointer forward voltage, typically 3-6 VDC, R7 should be adjusted starting at larger values,
working downwards until a suitable laser optical output pulse is achieved. The laser DC bias is adjusted to a point
below the laser threshold (typically 10 mA) to improve pulse speed.
The laser-diode sub-unit should be soldered as directly as possible to the decoupling capacitor C2. As usual, trial
and error (hopefully not too catastrophic!) will lead to suitably clean optical output pulses. Laser diodes are
known to be susceptible to catastrophic damage due to static discharge and transient electrical spikes so it is wise
to proceed with caution when determining the optimum operating point with this experimental circuit.

The oscilloscope trace shows the electrical drive pulse on channel 2 (10X attentuation) that was used as the trigger signal,
and the two optical pulses (channel 1) showing a time delay of 55 +/- 1 ns. The first optical pulse is from the beam-splitter.
The pulses have negligible overlap in time, and a time delay measurement with accuracy of 1- 2 % is possible with fairly
short spatial delays (a few meters). The quality of the electrical trigger pulse (from the avalanche driver circuit)
will depend in detail on the specific transistor used but generally drive pulses on the order of 1 ns
or less are achievable. Since the drive pulse modulates the laser from below threshold, and the laser turnon is abrupt, the optical output pulse
shape will be fairly "clean" as seen in the image. The rise/fall time of the optical pulses here are limited by the oscilloscope bandwidth
(100 MHz or 3.5 ns 10-90% risetime).
Laser Bias Current Source
Typical 650 nm laser pointer chip units have threshold currents of approximately 10 mA at Vf ~ 3.5 V and
operate above threshold at about 20 - 30 mA with forward voltages of Vf ~ 4.5 - 6.0 V emitting
between 2 - 5 mW of CW optical power. For the speed of light experminent discussed here, it is
sufficient in most cases to pick a fixed DC bias current near or below threshold, say 10 mA. The circuit below
shows a simple single PNP transistor current source, powered from a 6V supply, which can source either
10 mA or 20 mA for emitter resistor values R2 = 164 or 82 ohm respectively. Using a PNP transistor as
a current source allows one side of the laser (or LED) to be conveniently grounded.
For the current values here a 2N3906 transistor is adequate.
The current source is fairly "rigid" over a diode forward voltage-drop range of 0.5 - 4.0 V.
The 164 ohm / 10 mA value (2X82 ohm in series) can be used for biasing the laser diode in the avalanche
transistor pulse circuit above.
The 82 ohm / 20 mA position can be used as a very compact portable fixed current source for testing
almost any LED (visible or IR) with a total circuit current draw of about 24 mA.
This circuit can be neatly powered using one of the compact 6VDC Noma Pocket Power Chargers. While these units
are designed for recharging various cell-phones, MP3 players and other portable consumer electronics, it is
very easy to adapt them for other usage. Alternatively four AA or C cells can be used.
If a greater voltage compliance range is desired, the circuit above can be modified to run from a 9 V supply
by simply changing the base-bias resistor R4 to 370 ohm, keeping all other values the same. With the
same R2 values, the same LED/laser current is sourced, but now with a voltage compliant range up to 6.5V.
Accidentally shorting the Q1 collector causes the maximum transistor power dissipation of ~ 150 mW, which is
well within the Pd specificatin of 650 mW for a 2N3906.
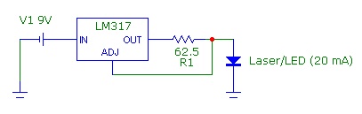
An alternate simple and accurate current source with even greater current range can be achieved using an LM317
voltage regulator, as shown below:
For proper current regulation, the difference between supply voltage and output voltage should be at least 3 V,
so powering the circuit above with a 9.0 V supply provides voltage compliance up to 6V and current sourcing covering
the range 10 mA to 1000 mA. The output current is simply 1.25/R1. For example, the circuit above sources 20 mA.
A disadvangate of using a voltage regulator as a current source is that minimum regulated value is about 10 mA
due to the design of the regulator while the transistor circuit above is not limited at low current values.
Voltage Supply for Avalanche Transistor Circuit
The power supply for the avalanche transistor circuit above draws less than 0.5 milliamperes of current.
If a power supply is not available in this voltage range, it is fairly
easy to build an inexpensive medium voltage (40 - 80 V) power supply which will be suitable for powering the avalanche circuit above.
Since the voltage range for avalanching of a typical 2N2369 is 50 - 70 V, one could simply use
six or seven 9 V batteries in series (perhaps discarded ones from smoke detectors!). There are many possibilities
for simple designs including voltage multipliers (starting with say a 6VAC source from a discarded AC/DC adapter transformer),
and rudimentary switched power supplies using simple components such as a 555 timer or a LM3909 flasher chip. The following
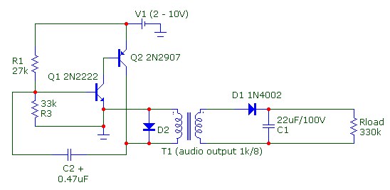
is a simple implementation of this approach but using two transistors in a regenerative amplifier (flip flop) circuit:
This transistor multivibrator circuit drives the SECONDARY of a miniature audio-output transformer (1 kohm: 8 ohm)
as shown in the circuit above. This transformer has a turns ratio of about 10
providing a voltage output gain of about x10. Therefore, a circuit supply voltage of 6V should provide
output pulses of about 60 V. We are basically using the transformer "in reverse" of its normal
intended usage. (In fact, transformers with higher winding ratios can be used with this circuit to produce much higher output voltages!)
This compact circuit works nicely and, with a load of 330 kohm, delivers from 20 - 100 VDC
for a circuit supply voltage from 2 - 10 V. Diode D2 (1N4001) helps protect the circuit due to
the transformer load in the collector of Q2. When Q2 switches OFF, the current in T1 immedately starts
to decrease (but the current is continuous) so there is a negative voltage spike at Q2 collector. D2 shunts
out this spike and also provides stability from spurious parasitic oscillations in the circuit particularly
at higher voltages. The proper output side of the transformer must be selected since the
output voltage pulse and a half-wave rectifier circuit is used on the output side.
Feedback capacitor C2 should be either an electrolytic or Tantalum capacitor in
the range of 0.1 to 1.0 uF.
The voltage switching pattern is shown below, for a supply voltage of 6 V. The upper trace is the Q2
collector voltage (the voltage across the input or SECONDARY side of T1) while the lower trace is
the voltage at the base of Q1 clearly showing the ON/OFF state cycle.
Since high voltage is present, be careful not to touch the output terminals.
This power supply should only be used to power very low current circuits (< 0.5 mA).
For low currents, the voltage output is reasonably independent of load resistance.
The circuit should not be used for output voltages greater than 100 VDC, since a miniature
low power output/low voltage transformer is used. For loads greater than 200 kohm, there is negligible ripple in the DC level.
The filter capacitor C1 in the power-supply circuit should be rated at 100 VDC minimum.
Both NPN and PNP transistors have Ic ratings of over 600 mA and lower rating transistors should not be used. Also,
the author has found that some metal-case 2N2222a transistors did not work well with microphonic and oscillation problems
when used in this circuit.
Alternate Voltage Supply for Avalanche Transistor Circuit
Another simple method to produce a variable voltage in the avalanche transistor range is with
a common power transformer or AC/AC voltage adapter (e.g. Radio Shack 273-1690) and a voltage doubler circuit.
For example, using a 117VAC/25VAC transformer and a voltage doubler circuit shown below, a range of 55 - 70 VDC is achievable.
The 25VAC (RMS) translates to 35V peak AC, and the doubler/filter raises the level to 70 VDC.
A standard 100 kohm pot for adjusting the output
DV voltage level is suitable here since the current draw, < 0.5 mA, and voltage level, ~ 60V, translates
to low power dissipation (~ 30 mW).
Smaller electrolytic filter capacitors are suitable since the current draw is small.
Parts Availability
Most of the parts listed in the basic circuits above are available from Electronix Express.